首页
院况介绍
本院简介
现任领导
机构设置
教务处
教学研究与质量管理处
本科生招生办公室
终身教育处
院办公室
规章制度
教学运行
学籍与交流
实践教学
实习
毕业/综合论文(设计)
实验、课程设计
劳动教育
示范中心及实验室
实践教学安全
创新创业
教学研究
教学建设
教学质量
上级文件
学校文件
教师教学发展
资料下载
教学运行
学籍与交流
实践教学
创新创业
教学研究
教学建设
专业建设
专业设置
一流本科专业建设点
重点专业
第二学士学位专业
辅修专业
课程建设
教材建设
师资队伍
教学质量
教学简讯
2012年
2013年
2014年
2015年
2016年
2017年
2018年
2019年
2020年
2021年
2022年
2023年
2024年
学院教学状态评价
教学信息化
信息公开
办事指南
教学运行
学籍与交流
创新与实践
教学研究与建设
教学质量
职权清单
教务处职权清单
教研处职权清单
本科生招生办公室职权清单
职权流程
教务处职权流程
教研处职权流程
本科生招生办公室职权流程
服务事项
教务处服务事项
教研处服务事项
本科生院办公室服务事项
进驻师生服务中心事项
质量报告
学籍与交流
首页
信息公开
办事指南
学籍与交流
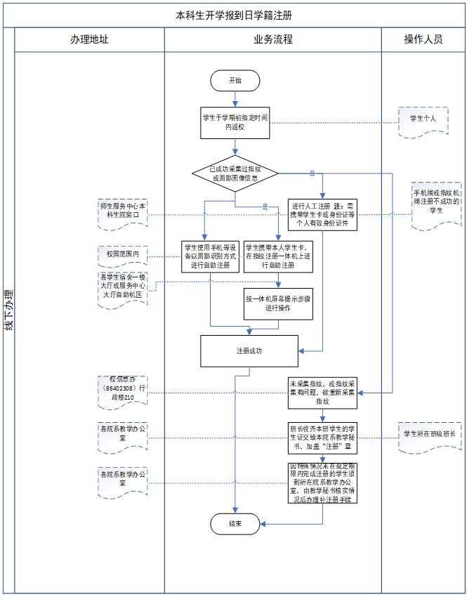
开学报到日学籍注册
发布者:程彦宇
发布时间:2017-12-28
浏览次数:
6051